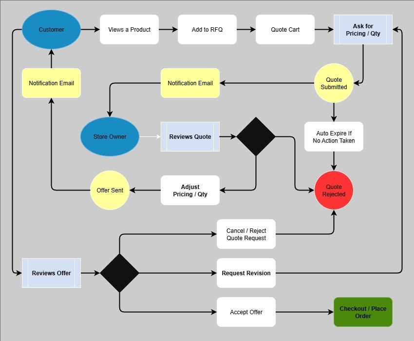
RFQ workflow - Request a quote
Buy Now
When the Request a Quote plugin is enabled, customers will notice a new “Add to Quote” button available on certain product types.
Supported product types
- Simple products: These are supported out of the box including the product with complex product attributes.
- Grouped products: In case of grouped products, it will work similar to “Add to cart” functionality.
- Rental products: Customers will be able to ask for a quotation by selecting the rental period.
Excluded product types
Below product types are excluded from the RFQ workflow:
- Downloadable products: Not included in the current version.
- Customer enter prices: Products where the customers can enter prices are excluded because these types of products are ideally used for accepting donations.
- Gift card products: These products in nopCommerce require customers to fill-up a form and are added to the cart accordingly, that’s why we haven’t added support for gift card products yet.
- Recurring products: These products are ordered automatically based on the recurring cycle, which is why the support for recurring products isn’t provided in the current version.
Let’s see how the workflow process works for both customers (link to customer workflow) and store owners in the next pages.